Понедельное планирование
Один из методов бюджетирования, поддерживаемый в Process Insight — понедельное планирование. Этот метод используется, в частности, для ревизии бюджета перед очередным календарным месяцем. Формы для работы с понедельным планированием находятся в меню “Бюджетирование” в разделе “Ввод данных”:

Владелец бюджета перед очередной ревизией месячного бюджета должен выбрать пункт «Заполнить понедельный план платежей на месяц». Форма понедельного бюджета состоит из двух частей: заголовка и табличной части. Сначала открывается заголовок формы:

После заполнения обязательных полей («Период» и «Проект») владелец бюджета должен нажать на кнопку «Сохранить». Система подготовит табличную часть формы и сформирует задание «Заполнить понедельный план платежей», которое будет находиться в общем списке заданий:

При открытии задания «Заполнить понедельный план платежей» будет выведена заголовочная часть формы, содержащая ссылку на табличную часть:

Если форма понедельного плана заполнена неверно или больше не нужна, нажатие на кнопку «Удалить» завершает процесс согласования формы понедельного бюджетирования и закрывает соответствующее задание. Сама форма и история её согласования сохраняются в Системе.
При первом переходе в табличную часть формы видны строки годового бюджета для выбранных месяца и проекта:

Для каждой из статей, которая была найдена в бюджете, в поле «Бюджет» выводится сумма из годового бюджета для выбранного месяца.
Владелец бюджета должен для каждой своей статьи заполнить поле «Назначение», указав в нём контрагента-получателя и, возможно, дополнительное назначение платежа. В поля W1 - W6 заносятся оплаты, планируемые на соответствующие недели. Календарные даты, соответствующие неделям W1 - W6, выведены под основной табличной частью формы. Владелец бюджета может также заполнить поле «Описание», разместив в нём дополнительные комментарии по назначению платежей.
При необходимости в таблицу можно добавлять строки. Для этого нужно нажать на значок с плюсом в заголовке таблицы:

Заполненную таблицу можно экспортировать в Excel, нажав на кнопку экспорта:

Экспортированную таблицу можно заполнить в Excel’е и обратно импортировать в Process Insight. Для импорта нужно нажать на кнопку в заголовочной части таблицы:

После того как в табличную часть внесены понедельные планы по движению денежных средств, следует проверить их на соответствие бюджету. Для этого нужно нажать на кнопку «Сохранить» под таблицей. Если в строках таблицы будут обнаружены ошибки, Система поставит напротив таких строк предупреждающие знаки. Подведя курсор мышки к такому знаку, можно увидеть сообщение об ошибке:

При необходимости лишние строки можно удалить. Для этого нужно щёлкнуть по крайнему левому полю таблицы напротив соответствующей строки. Строка будет помечена на удаление:

После успешного сохранения Система произведёт сопоставление с годовым бюджетом.

Сравнение с бюджетом будет выведено под таблицей. Для каждой статьи бюджета будут сформированы следующие столбцы:
- Бюджет (2) — значения годового бюджета от начала текущего года до выбранного месяца бюджетирования (не включая его);
- Факт (3) — фактические расходы с начала года вплоть до месяца бюджетирования (не включая его);
- Исходный бюджет (4) — исходные значения в годовом бюджете для текущего месяца;
- Понедельный бюджет (5) — значения из заполненной выше таблицы.
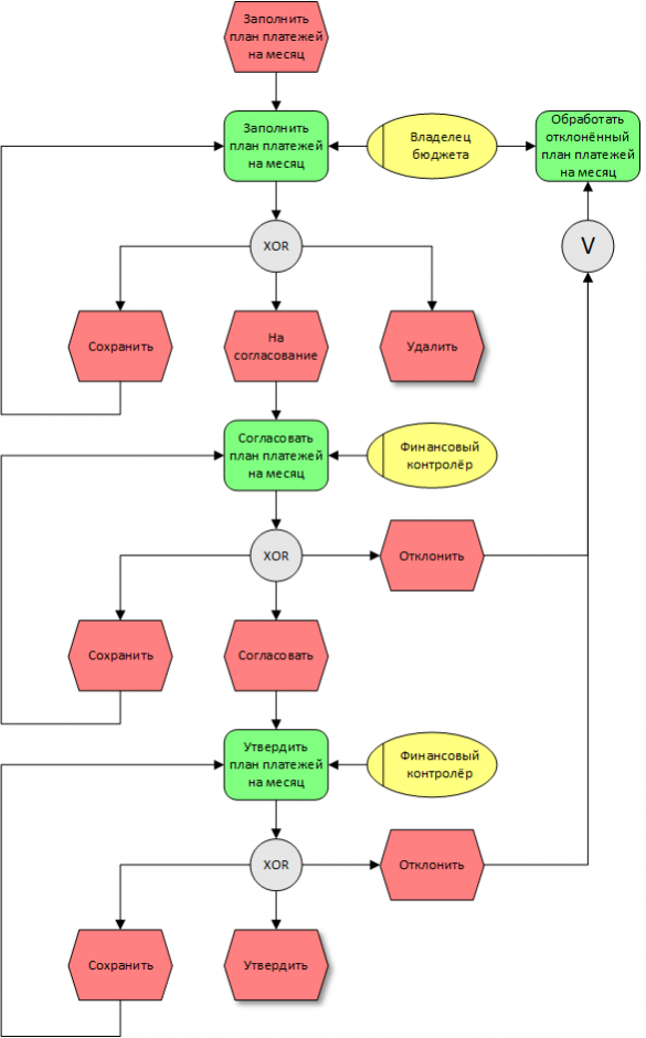
После того как форма понедельного бюджета заполнена, владелец бюджета должен нажать на кнопку «На согласование».
Процесс
После заполнения формы владельцем бюджета финансовый контролёр получает задание «Согласовать план платежей на месяц». Общая схема процесса:

На этапах согласования и утверждения финансовый контролёр может вносить любые изменения в понедельную форму: добавлять строки, менять суммы, удалять строки и т.п.
После того как форма согласована финансовым аналитиком, значения понедельных планов, внесённые в эту форму, становятся доступными для отчёта по планам платежей (описано далее).
На последнем этапе, в момент утверждения, Система сформирует бюджетные проводки, соответствующие внесённым понедельным планам.
Финансовый аналитик, сценарий годового бюджета и сценарий, в котором создаются бюджетные проводки при утверждении понедельного плана, задаются в форме, вызываемой из меню «Бюджет/ Понедельные бюджеты/ Настройки процесса понедельного планирования»:

Отчёт
Для формирования отчёта по согласованным понедельным планам, нужно выбрать пункт меню «Бюджет/ Понедельные бюджеты/ Excel-отчёт по еженедельным планам платежей»:

В форме задаются два параметра:
- Период — обязательное поле отчётного периода;
- Проект — необязательное поле; при выборе отчёт формируется только для одного проекта; если поле оставить пустым, отчёт будет сформирован для всех проектов.
После завершения формирования отчёта Система выдаст ссылку, по которой можно загрузить Excel-файл:

Статьи в отчёте располагаются в порядке, заданном в поле «№ п/п» табличной части понедельного плана:

Доходные статьи, а также ячейка для ввода начального остатка, выделены зелёным цветом.

